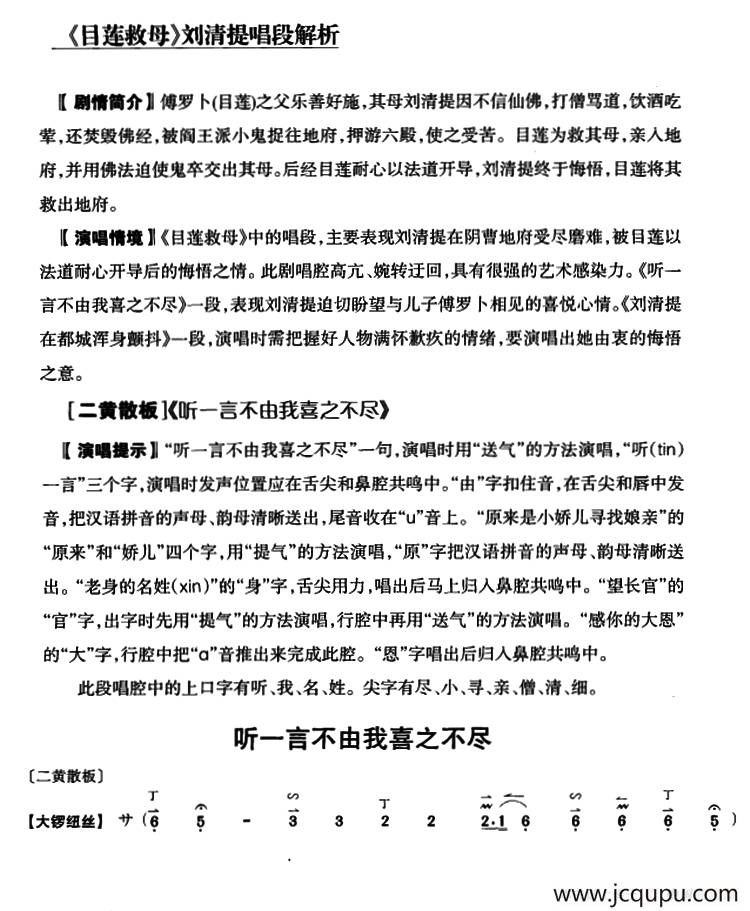
听一言不由我喜之不尽(《目莲救母》刘清提唱段)简谱

精彩曲谱(www.jcqupu.com)是中国专业的各类型的音乐歌谱网站,主要包含简谱,吉他谱,钢琴谱,乐谱,电子琴谱,手风琴谱,二胡谱,葫芦丝谱,笛萧谱,萨克斯谱,古筝谱,总谱等。

本网站为非赢利性站点,本网站所有内容均来源于互联网相关站点自动搜索采集信息,相关链接已经注明来源。